惠来县人力资源和社会保障局推出申领工亡人员待遇“一件事”,将关联的工伤认定申请、工伤医疗费用申报等9个事项提供打包办理服务,可以进行一项或多项选择,实现一套材料、一站受理、一次办结。
一、事项简述
申报人按照申领工亡人员待遇“一件事”的条件要求,结合自身实际情况,可选择一个或同时选择多个事项,填写事项信息,并按照所选的事项材料要求,一次性将申请材料提交,不同事项的共性材料只需提供1份。
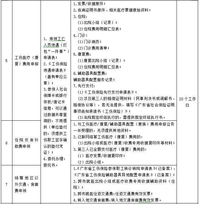
二、有哪些事项可以办理?需要准备什么材料?



三、申领工亡人员待遇“一件事”怎么申请办理?
(一)账号登录
1、关注“揭阳人社” 微信公众号

2、底部菜单栏选择“微动态”→“智慧人社”菜单模块
3、首页选择“个人中心”→“点击登录”



登录方式一(人脸识别)(个人):①长按二维码进入粤信签认证→选择“揭阳智慧人社”→ 点击“验证登录”→点击“允许”获取昵称头像→点击“允许”打开“粤信签”小程序→点击“人脸识别登录”。






②首次登录补充完整“姓名”、“身份证号码”,勾选选择框并点击“开始人脸识别验证”→勾选选择框并点击“下一步”→按屏幕指示完成人脸识别。



③点击“返回揭阳智慧人社”→点击“返回揭阳智慧人社公众号”,完成登录,页面自动跳转至“智慧人社”主页。


登录方式二(账号密码)(个人/企业):①选择“账号密码绑定”→ 输入账号、密码、验证码信息,点击“登录”→ 点击“继续访问”。



(二)业务办理
1、首页点击打包“一件事”→选择申领工亡人员待遇“一件事”;
2、展开选择需要办理的事项(如:“医疗待遇”——“工伤医疗费用申报”、“工伤保险住院伙食补助费申领”等事项),勾选之后点击页面下方“下一步”
3、补充完整页面信息,点击“提交采集信息”
4、上传所需办理材料,点击“照相机”按钮选择照片或照相上传,最后点击“下一步”按钮完成业务办理。





(三)进度结果查询
进入个人中心页面,在“我的事项”中,查看办理进度和结果,包括待办、办理中、已办结和已退回。

