一、事项简述
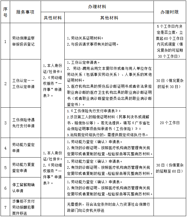
二、有哪些事项可以办理?需要准备什么材料?

三、劳动维权服务“一件事”怎么申请办理?
(一)账号登录
1、关注“揭阳人社” 微信公众号

2、底部菜单栏选择“微动态”→“智慧人社”菜单模块
3、首页选择“个人中心”→“点击登录”



登录方式一(人脸识别)(个人):①长按二维码进入粤信签认证→选择“揭阳智慧人社”→ 点击“验证登录”→点击“允许”获取昵称头像→点击“允许”打开“粤信签”小程序→点击“人脸识别登录”。






②首次登录补充完整“姓名”、“身份证号码”,勾选选择框并点击“开始人脸识别验证”→勾选选择框并点击“下一步”→按屏幕指示完成人脸识别。



③点击“返回揭阳智慧人社”→点击“返回揭阳智慧人社公众号”,完成登录,页面自动跳转至“智慧人社”主页。


登录方式二(账号密码)(个人/企业):①选择“账号密码绑定”→ 输入账号、密码、验证码信息,点击“登录”→ 点击“继续访问”。



(二)业务办理





(三)进度结果查询
进入个人中心页面,在“我的事项”中,查看办理进度和结果,包括待办、办理中、已办结和已退回。

